0

Блокировка иммобилайзера

Колышкин Вячеслав 4 месяца назад обновлен Старик 4 месяца назад 31

Добрый день. Авто хентай гранд Санта фе 2015г. Установил сигнализацию e96v2. Автозапуск работает. Но периодически, как будто иммобилайзер перестает видеть ключ. Машина пищит, не заводится. Может не заводиться часами (иммобилайзер пищит), может через пару минут все заработать. Закономерность проблемы этой не могу выяснить.. что может быть? Может старлайн как то блокировать иммобилайзер на какое то время и почему?

Обход имо через захороненный ключ в обходчике?

обход ИМО через лин. Автозапуск работает. Проблема проявляется даже при штатном запуске кнопкой Старт-стоп

батарейка свежая в родном ключе?

Машина пищит,

машина ? чем она может пищать ? штатный  иммобилайзер когда перестает видеть ключ , моргает красным глазом на щитке приборов .

или мышка , которая застряла в педалях ?

фото Ваших связки ключей от авто .....

Пищит что то в торпеде. Постоянные, длинные пики. значок машины с ключиком (иммобилайзер) постоянно горит. При нормальной работе Гаснет сразу после запуска. Как будто запрет запуска срабатывает

Установил сигнализацию e96v2

кто устанавливал ?

Похоже, что реально пищит главный блок сигнализации . Если окажется , что так и есть, то надо  будет смотреть файл настроек - чего там по поводу писка настроено. Ну и инструкцию от сигнализации можно почитать - что там есть по поводу звуковых сигналов, формируемых сигнализацией.

попробую найти источник звука. Как будто авторизация не пройдена или запрет поездки сработал. Но тревога не срабатывает. На брелоке эти события как то должны отображаться? 

по поводу того, что главный блок пищит - есть сомнения, что это он, т.к. пробовал отключать массу основную от блока, но сигнал продолжался. Такое может быть?

Такое может быть?

фото Ваших связки ключей от авто .....

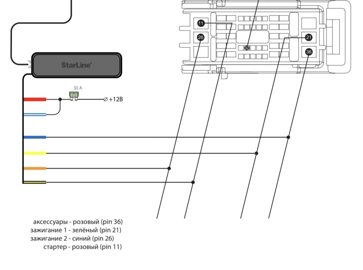
может тут проблема? Что должно быть на синем о оранжевом проводе? В схеме стоит блокировка, а в инструкции к авто - вот так:

Image 77528

Подключил все как на схеме к силовому модулю. Может что то лишнее?

пищит кстати, не сигнализация, а что то в районе замка зажигания. Не могу найти...

+1

вот ищите что пищит.

а по модулю запуска подскажите, как верно?  По этой схеме из инструкции к установке к моему авто или по схеме из коробки (выше отправлял)?

Image 77545

Схема правильная и из коробки тоже правильная. Кроме схем важны настройки каналов.

а по модулю запуска подскажите, как верно? По этой схеме из инструкции к установке к моему авто или по схеме из коробки (выше отправлял)?

Все каналы сигнализации - ПЕРЕНАЗНАЧАЕМЫЕ. Их можно использовать для разных целей.

Правило простое - к какой цепи в машине подключили и с какой целью это сделали - ТАК и надо НАСТРОИТЬ,

.

На плакате из коробки приведена УСЛОВНАЯ схема  - для примера. В каждой машине  каждый установщик использует каналы так, как  нужно  в данной конкретной машине.

Что пищит - нашли?

не знаю как найти источник писка) всю торпеду разбирать нет желания. Как будто звук от кнопки Старт-стоп. На схеме из коробке нарисован разрыв стартера. А в картах монтажа этого нет. Вот думаю, может из за него проблемы. И с назначением проводов видимо где-то ошибся. Как будет возможность, проверю все подключения модуля запуска в соответствии карты монтажа теперь. 

разрыв стартера это опционально и больше для ключевых машин. Защита стартера от случайного прокручивания при перехвате зажигания. 

Вопрос такой: а при включении задней передачи есть какие-то звуки? Если есть, то похожи ли они на те, которые Вы слышите?

При включении задней звуков посторонних нет. Только парктроники

Может машина просто смарт ключ не видит? Села батарейка? Бывает кнопки открыть/закрыть работают, а ключ машина не видит. Если с АЗ/ДЗ запускать бывает, что не заводится? Или проблема исключительно, когда с кнопки пытаетесь завестись?

с АЗ/ДЗ проблема так же проявляется. Машина так же начинает пищать периодически и не заводится. Батарейку менял, ключ второй пробовал.

вообщем прогресса нет. Все проверил в очередной раз. Машина пищит при каждом включении зажигания. Вряд ли проблема с ключом, т.к. На приборке пишет "ключ не в машине" когда он далеко. Может с штатной сигнализацией проблема и она блокирует запуск? Может такое быть, что она от подключения СтарЛайна глюканула и не работает теперь?

По моему логично, что на приборке пишет "ключ не в машине" когда он далеко от неё.

вообщем прогресса нет. Все проверил в очередной раз. Машина пищит при каждом включении зажигания. 

Вы торпедо машины РАЗБИРАЛИ для доступа в его внутренности? Если нет -пора начинать разбирать. Пока не разберете - не найдете -что пищит.

Вряд ли проблема с ключом,

Каждый верит в то, во что он готов поверить. Но это так - к слову. Реально с ключом  скорее всего  проблем действительно нет.

всю торпеду разбирать нет желания. 

Придется уговорить того, кто не желает...Тем боле е-что Вам так и так надо искать - что-куда-как-ЗАЧЕМ было подключено из  проводов релейного модуля. Рекомендую совместить одно с другим.


Как будто звук от кнопки Старт-стоп. 

звуки - они такие -  в недрах торпедо могут распространяться очень своеобразно и наружу выходить там, где им нравиться. НО ИСТОЧНИК звука может быть  совсем в другом месте и не сильно близко от кнопки.

Если разбирать  торпедо не готовы -   не вижу смысла вести переписку дальше...

Возвращайтесь в тему, когда торпедо будет разобрано.

+1

проблему решили. В недрах машины нашлась вот такая штука, которая периодически блокировала бензонасос 

Image 77717

ЧТД. (Что и требовалось доказать.) Остатки от какой-то из предыдущих сигнализаций или других противоугонок...

Сервис поддержки клиентов работает на платформе UserEcho